设为首页
|
加入收藏
客服电话:010-64462693
首 页
关于北纬森
精品课程
教师团队
增值服务
诚聘英才
联系我们
三一口语网
您当期的位置: 新闻中心 >>
焦点新闻
>> 2025年北京高考英语卷解析
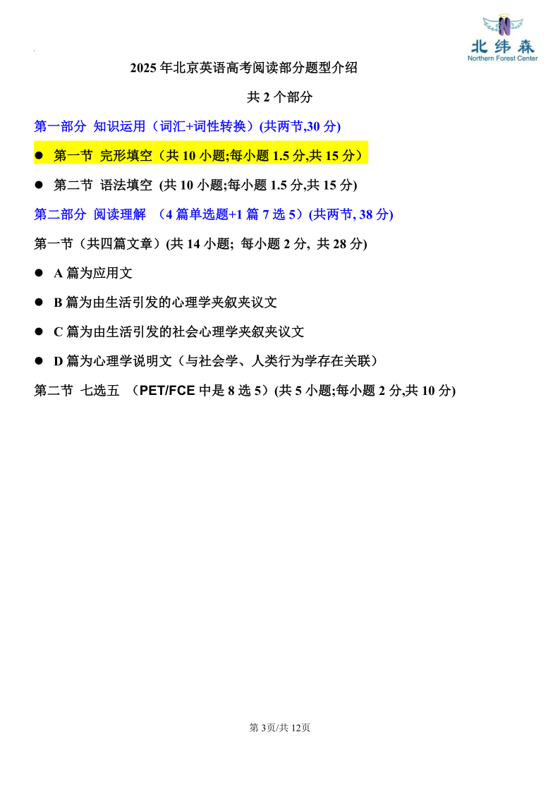
2025年北京高考英语卷解析
发布时间:2025-12-01 12:57
出处/作者:北纬森教育
精品课程
更多>>
新概念英语第一册自学导读3...
三一口语五级资料:Tran...
三一口语七级资料:Educ...
小升初面试 简单自我介绍
新概念英语第一册补充笔记 ...
优秀教师
更多>>
教师:于老师
教师:张老师
教师:Wendy老师
教师:Fiona老师
赵老师简介: 10多年8000+小时一线儿童、青少...
友情链接
CNN在线收听
Cambridge University
VOA在线收听
BBC radio
北京教育考试院
北京市教育委员会
Trinity College London